最新のお知らせ
地域経済動向調査 2025年12月26日
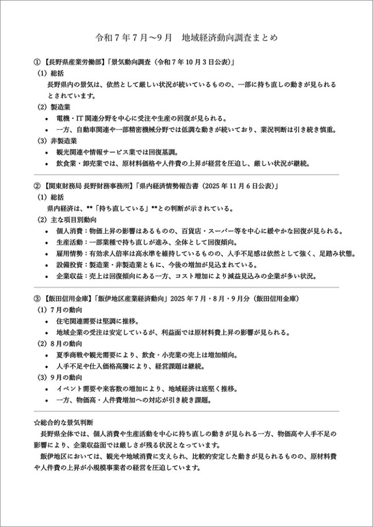
南信州南部エリア(阿南町・売木村・天龍村・下條村・泰阜村)商工会では、長野県産業労働部が公表している「景気動向調査」、関東財務局長野財務事務所が公表している「県内経済情勢報告書」、飯田信用金庫が公表している「飯伊地区産業経済動向」の各機関が公表している景気動向調査を収集し、その結果を纏めて公表しています。以下は調査まとめ資料と各機関公表資料です。地域経済動向把握に是非ご活用下さい。
新着一覧
阿南町商工会のご案内
阿南町は豊かな自然と長い歴史、豊富な文化あふれる村です。長野県の南端に位置し、愛知県と静岡県に隣接しており、産業は商業・工業・観光業のバランスがとれ、住民とともに活気溢れる街づくりを進めています。
阿南町商工会は商工業各業種ごとに事業を推進し、地域経済の発展に取り組んでおります。
阿南町商工会
〒399-1502 長野県下伊那郡阿南町東條44-1
TEL:0260-22-2203 FAX:0260-22-2253













